
- 索 引 号: sm09921-1800-2025-00044
- 备注/文号: 2025-04-10
- 发布机构: 将乐县民政和人力资源社会保障局
- 公文生成日期: 2025-04-10
根据国家、省、市关于推动消费品以旧换新相关决策部署,为进一步挖掘养老服务消费潜力,激发市场活力,现公开征集将乐县家装厨卫“焕新”居家适老化改造活动参与企业。现将有关事项公告如下:
一、补贴产品范围:
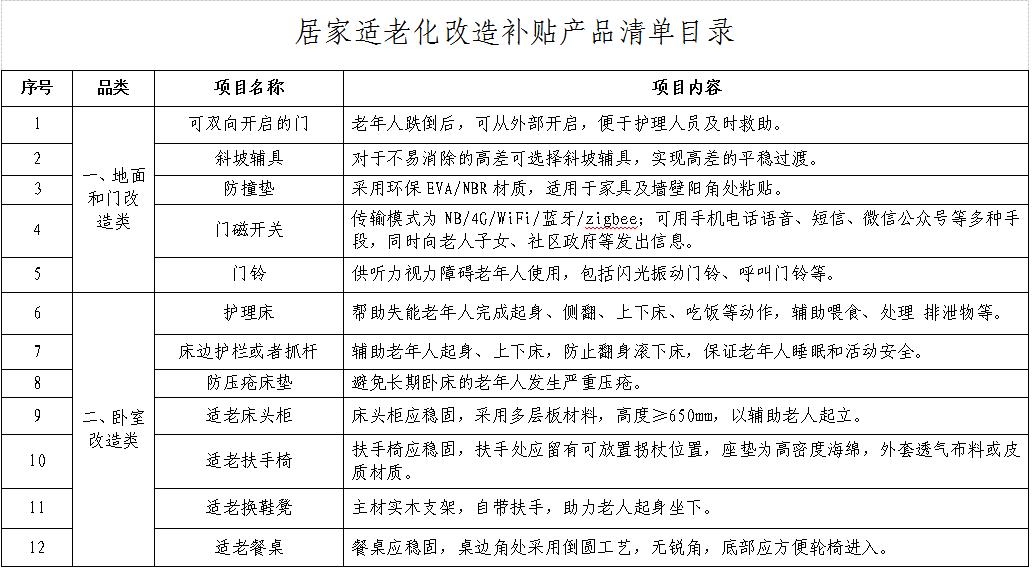
地面和门改造类:可双向开启的门、斜坡辅具、防撞垫、门磁开关、门铃等5类。
卧室改造类:护理床、床边护栏或者抓杆、防压疮床垫、适老床头柜、适老扶手椅、适老换鞋凳、适老餐桌、床边桌、移位枕、手摇护理床(两功能)、电动护理床、护理床普通床垫、助起床垫等13类。
如厕洗浴改造类:地面防滑产品、蹲坑改坐便器、适老智能坐便器、整体卫浴、坐式淋浴器、电动升降适老洗手台、移动马桶、可拆卸式马桶扶手、马桶辅助升降椅、恒温花洒、抽拉式水龙头、智能便携洗浴机、洗澡床、淋浴椅等14类。
厨房设备改造类:适老可升降灶台、炉灶自动熄火保护装置、厨房适老升降吊 柜、适老操作台等4类。
物理环境改造类:防滑一字扶手、防滑L型扶手、U型上翻落地扶手、过道实木扶手、门槛无障碍改造、下压式门把手、门铃、电源插座及开关改造、防撞护角/防撞条、提示标识、烟雾报警器、燃气报警器等11类。
智能辅助产品类:感应小夜灯、自动感应灯具、电力脉象仪、智能监控摄像头、助听器、手杖、轮椅/助行器、健康监测产品、防走失装置、环境监控设备、LED助视放大镜、助行器、腋杖、电动轮椅、调节靠背器、轮椅座垫、按摩器、电动按摩床、电动按摩椅、机顶盒(智能网关、慧家云盒)、智能门锁、老人手机、智能猫眼、可视门铃、智能音箱等25类。
装修改造类:厨房改造、卫生间改造等2类。
详见目录附件1,产品销售范围为暂定,根据民政部、省民政厅、市民政局要求随时调整。
二、补贴标准
居家适老化改造类产品按照剔除所有折扣优惠后的产品实际销售价格(不含安装费、人工费)的30%给予补贴。对单人购买的适老化改造产品合计补贴金额最高不超过2万元。同一房屋不能重复享受住建的旧房装修(厨卫局部改造)补贴政策,同一件产品不能重复享受家电家居补贴政策。
享受线下补贴方式的必须开具将乐县范围内销售发票,商品收货地址应在福建省内,装修改造类房屋地址应在将乐县范围内。具体补贴流程(服务机构、补贴方式、发货时间、发票要求等)以市民政局公布的补贴活动方案为准。
三、征集对象与条件
(一)依法登记注册,从事“地面和门改造类、卧室改造类、如厕洗浴设备改造类、厨房设备改造类、物理环境改造类、智能辅助产品类、装修改造类”等7大类产品适老化改造产品销售的经营主体;为提升资金使用效益、规范资金使用管理,分期分批开展活动商家征集工作,先期征集组织独立法人企业开展活动,先期参与补贴活动的商品须具备国标13位商品条码或企业商品编码(企业商品编码指品牌生产商提供的用于内部管理的编码);商家能够依法依规报送相关经营数据,如达到统计联网直报条件,应通过统计联网直报平台等政府数据平台定期报送销售额数据;申请参与线下活动的商家应在所报名的辖区内现有至少一家线下门店。
(二)未被“信用中国”网站(www.creditchina.gov.cn)列入“失信被执行人或重大税收违法案件当事人名单;不处于中国政府采购网(www.ccgp.gov.cn)“政府采购严重违法失信行为信息记录”中禁止参加政府采购活动期间。
(三)愿意与省级服务平台对接,完成补贴商品信息上传、交易收单和支付核销等工作。
(四)收支账目清晰,具有独立对公账号、开具税务发票、进销存管理等经营能力,能按要求建立并提供补贴实施期间相关台账资料。接受政府有关部门及第三方审计机构的核验、核查,并配合提供佐证材料。
(五)承诺按照补贴活动相关政策要求,及时完成发票开具、商品发货等流程,并留存签购单、发票、发货单(销售单)、物流单(发货凭证)、送货照片等相关凭证;能够按照核销和审计的要求,及时提供、上传相关资料;严格保护消费者个人信息安全;承诺不为消费者享受补贴政策增设任何附加条件。
(六)承诺不以任何形式骗取套取补贴资金,不虚标价格、变相涨价,不以假充真、以次充好、以旧充新,不以不合格产品冒充合格产品,不伪造冒用能效水效标识,不强制捆绑、搭售等,如有上述行为,自愿承担一切法律责任及后果。
(七)承诺活动期间按照相关部门要求制作和张贴活动宣传资料,公示活动相关程序和规则要求,辅导消费者参与活动;承诺公开商品标价牌,标明政府补贴优惠等信息;能通过培训等方式向员工、物流配送单位等相关参与人员说明适老化改造“焕新”活动的具体规则和执行要求。
(八)承诺严格遵守有关法律法规及本次补贴规则,积极配合政府有关单位和第三方审计机构的审核工作,主动接受有关部门及社会监督;若出现补贴资金申请不符合活动条件的情况,承诺按照有关部门要求无条件配合退回相关补贴资金,并协调处理相关消费纠纷及消费者合理售后服务要求。
四、申报流程
(一)报名方式:根据自愿报名原则,有意愿参与活动的商家通过线上报名平台填写及提交申报材料。
   
 
(二)报名时间:自本公告发布之日起至2025年10月31日;后续将根据商家报名、审核以及活动开展等情况,动态公布及调整活动参与商家名单。其中,第一批次:自本公告发布之日起至2025年4月15日;后续批次:有意向参与活动的商家,可在活动期间通过上述报名方式向注册所在地的县级民政主管部门报名。
(三)条件审核。县级民政和人社主管部门对辖区内申报企业的报名资料进行书面和实地审核(包括但不限于资料的完整性、真实性、是否符合申报条件、现场查看经营情况等),并对审核通过的商家名单进行公示,公示期不少于三个工作日,公示期内无异议的,列入三明市2025年适老化改造“焕新”活动参与商家,并同步报备市民政局。
(四)报名及咨询方式。本次活动组织及商家报名等事宜,商家可按注册所在地,拨打将乐县民政和人力资源社会保障局0598-2336038(工作时间)咨询了解。
2025年适老化改造“焕新”补贴活动具体要求按照省、市有关部门印发的相关文件执行,本次商家征集相关要求及申报材料以市县两级民政部门的解释为准。
附件:居家适老化改造补贴产品清单目录
将乐县民政和人力资源社会保障局
2025年04月10日
(此件主动公开)
 
 
 
 
 
 
 
 

 
 
 
 
扫一扫在手机上查看当前页面


 
              


